本文由无冕财经(wumiancaijing)原创发布
作者:邓蔚楠
编辑:程程
设计:岚昇

科技“股王”寒武纪,突遇巨额索赔。
10月31日,寒武纪发布公告称,收到原副总经理兼首席技术官(CTO)梁军提起的劳动争议诉讼,其要求公司赔偿股权激励损失42.87亿元。
这一数字,直接改写了中国上市公司劳动争议索赔的最高金额纪录。
更将直接吞噬寒武纪三季利润。截至今年三季度末,寒武纪净利润16.05亿元,42.87亿元索赔额是其近3倍,而寒武纪的账面货币资金也不过58.2亿元。
纠纷的核心,在于《入职意向书》与《持股计划》的条款冲突,焦点直指梁军所持股权的处置方式:按“原始出资额加5%年息”回购,还是按指定日股价变现。
两种方式的金额差距,从万级跃升至十亿级,此时恰逢寒武纪“最辉煌时刻”,双方争夺的股权价值已飙至155亿元天价。
这并非双方首次对簿公堂,2023年寒武纪曾主动起诉梁军,称其拒绝配合股权回购。两年过去,梁军怎么主动了?
外界猜测纷纭,有网友认为,这位前CTO或许是看准了寒武纪“新晋股王”的热度,想用43亿元天价索赔赚足眼球,为自己新布局的公司造势。
寒武纪成了踏板?
两则文件的效力对冲
寒武纪被索赔约43亿,源头其实是两则文件的法律效力冲突。
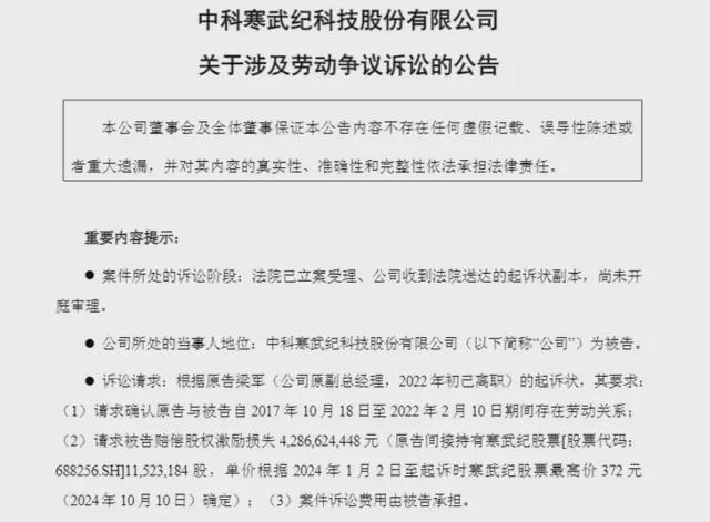
10月31日,寒武纪称近日收到了前CTO梁军提起的劳动争议诉讼。梁军起诉要求确认与公司自2017年10月18日至2022年2月10日期间存在劳动关系,并要求公司赔偿股权激励损失42.87亿元。

▲寒武纪关于涉及劳动争议诉讼的公告,图源网络
寒武纪表示,本劳动争议诉讼案件处于法院受理送达阶段,还尚未开庭审理。
对寒武纪来说,这被索赔的42.87亿元可不是个小数额,其已相当于寒武纪今年第三季度净利润的7.56倍。而截至今年三季度末,寒武纪的账面货币资金为58.2亿元,索赔金额都覆盖了其大约三分之二的资金。
换句话说,如果寒武纪在“回购案件”中败诉,并不得不在梁军的“劳动争议”案中支付赔偿,这将直接吞噬公司数年的利润总和。
而梁军此番撬出的43亿资产,是他想拿持有的1152.32万股股票,按照2024年1月2日至起诉时寒武纪股票的最高价,即2024年10月10日的每股372元卖回给寒武纪。需要补充的一点是,这个时间点是由梁军称寒武纪不配合其减持股份的日期得出。
梁军的核心证据就是一份来自2017年的文件,即其加入寒武纪时签署的《入职意向书》,其中约定“股权激励是薪酬组成部分”。梁军还主张,股票增值是其技术贡献的市场兑现,应属劳动报酬。
也就是说,若梁军所持股份被认定为劳动报酬,那寒武纪确实要以指定日的寒武纪市值为标准,用43亿才能买回股份。
寒武纪也同时掏出了一份2019年的《持股计划》文件,是梁军作为寒武纪核心员工签署的。文件指出,这个原本的“激励股”是有条件的,若在持股权益不得被处分的期间内因个人原因离职,公司有权以“原始出资额加5%年息”回购股份。
据东方财富网报道,梁军诉讼请求中提及的“股权激励”,对应公司股东暨员工持股平台北京艾溪科技中心(有限合伙)的出资额25067.4元,以及员工持股平台天津玄算九号企业管理合伙企业(有限合伙)的出资额27574.1元。因此,寒武纪用6.8万元就可以把梁军所持股份回购。
43亿与6.8万,巨大的差距让网友们各执己见。有网友说,梁军是自己离职的,怪不得公司。也有网友认为,寒武纪是在不得被处分期间截止前赶人走,刚好让人拿不到股票。
梁军在打什么算盘?
梁军与寒武纪的羁绊不浅,关系也不一般。
早些年,梁军先是在华为做了17年麒麟芯片总架构师,随后于2017年跳槽到寒武纪当CTO。此举还直接促成了寒武纪与华为的合作,寒武纪IP技术被应用于华为Mate 10手机,推动寒武纪营收从784万元飙升至2019年的4.44亿元。
随后,梁军还领导寒武纪研发出思元290、370等明星产品。可以说,是他带着寒武纪实现三年营收猛增652%,乃至成功上市。

▲寒武纪思元370产品图,图源官网
就这样一位堪称寒武纪元老级别的人物,也在寒武纪略显低迷时离开了。
2020年,华为启动自研“达芬奇”芯片,寒武纪IP授权收入占比从99.69%断崖式跌至15.49%,使其被迫转型云端整机芯片。
也就是在这时候,梁军与寒武纪的战略矛盾激化。梁军主张加大技术研发投入,而寒武纪管理层却主张快速进行商业化。寒武纪官方称,梁军最终以“公司未提供劳动条件”为由离职。
离职之后,梁军手中的股份却没回归寒武纪。寒武纪随即两次起诉梁军,梁军先是在2022年以《持股计划》回购条款无效为由进行诉讼,再是到2023年以《合伙协议》显失公平为由继续诉讼,均被法院驳回。
梁军并未就此作罢,今年10月又拿出《关于审理劳动争议案件适用法律问题的解释(二)(征求意见稿)》中“基于劳动关系发放的股权激励可按劳动纠纷处理”条款,主动上诉。
从生效仲裁裁决书来看,梁军胜诉的概率并不大。裁决书认定,不论《入职意向书》自身应作何种解释,双方均可合意进行变更,梁军在签署《持股计划》时已经了解其基本内容,并同意根据该内容来确定自己接受股权激励的具体条件,应受其后续签署的相关文件的约束。
此时距离上次诉讼已过去两年,明知胜诉概率不高,梁军仍选择主动发起天价索赔,其背后的动机引人猜测。
这一行为或与其新入局的业务存在关联。2024年,梁军另起炉灶,担任上海昉擎科技有限公司的CEO与法定代表人,业务方向是为客户提供AI计算产品与服务,算是成了寒武纪的同行。
据悉,今年7月,昉擎科技宣布完成了总计数亿元的天使轮融资,公司团队还有很多从寒武纪、华为、AMD出来的人。不仅如此,昉擎科技的技术路径也与寒武纪高度重叠,两者本质上都是想把多芯片算力池化,未来容易在标准专利、生态接口上遇正面碰撞。
有网友猜测道:梁军是看到前公司势头猛烈,想为自己的公司拉波热度?
毕竟8月底,寒武纪刚收割了一波关注:上半年营收暴增4348%,股价于8月27日摸高至1464.98元/股,市值突破6000亿元,随后多次超过贵州茅台,成为A股新“股王”。
这样的科技“股王”,再搭配上43亿的索赔噱头,确实足够博人眼球了。
寒武纪能否继续辉煌?
寒武纪一飞冲天,但其背后的估值泡沫争议,也未曾停歇。
外界对寒武纪的超高估值始终存有争议,认为其股价存在虚高成分。这一质疑并非无端猜测,寒武纪8月动态市盈率高达276倍,远超73.92倍的行业中位数,估值稳定性备受考验。
寒武纪的发展隐忧也反映在财报里。
▲寒武纪近一年股价走势,图源百度股市通
寒武纪今年第二季度归母净利润为6.81亿元,到第三季度滑至5.67亿元,环比为-17%;毛利率也已连续两季度微降,从第一、二季度的57.2%和56.1%,继续掉到第三季度的55.3%。同时,今年前三季度经营现金流净流出仍为负值,盈利还是没有完全转化为现金。

比如,寒武纪的产能就赶不上趟。IDC数据显示,2024年寒武纪出货量为2.6万片,相比于华为昇腾的64万片和百度昆仑芯的6.9万片,寒武纪在产能和交付能力上只有这两者的4%和38%。而在2024年,字节跳动和腾讯的合并订单就预计要达到80万片芯片。
今年这三季度,寒武纪的存货周转率分别为0.22次、0.57次和0.75次,较2024年第四季度的0.9次大幅下降且仍未回升。以今年第三季度的存货周转率0.75次为例,按一年365天计算,出货时间将同比延长140天,滞留时间长。
此外,寒武纪AI芯片的竞争力也不足。与英伟达相比,寒武纪旗舰芯片的算力仅达英伟达主流型号6%,带宽也落后英伟达一整代。
竞争力最终也体现在营收上。2024年中国AI芯片市场份额英伟达占了68%,第二名华为昇腾也占了15%,反观寒武纪仅占到1%。在2025上半年,寒武纪营收是28.81亿元,英伟达营收约5973亿元人民币,已经是寒武纪的207倍了。
有一些观点认为,寒武纪此时占据上风,只是暂时捡了英伟达的漏。美国于4月把英伟达部分芯片纳入管制,后来还终止其高端芯片销售。可偏偏这时国内的算力需求增速超40%,许多互联网巨头急需芯片,寒武纪就成了最顺手的“平替”。
寒武纪还能否持续辉煌,仍是未知数。
此次43亿元索赔风波,已被部分网友视作寒武纪的负面事件,甚至有声音调侃 “现在买入恐成‘接盘侠’,股价后续大概率大跌”。
从市场表现来看,寒武纪股价已出现短期波动,11月3日收盘下跌2.07%、4日继续下跌0.52%,总市值定格在5649亿元。
显然,这场43亿的天价索赔之争,牵动着市场对 “新晋股王” 的信心。