
且思,且悟~
要说评选今年IPO企业谁最难,估计不少财媒都会选雅图高新,这家汽车涂料公司在上会之前就被质疑,甚至上个月过会后又被举报。
上星期有传统媒体的公众号把举报者对雅图高新的举报内容+雅图高新就此回复一并发出,作为已过会的企业—雅图高新逐条回复举报内容确实有些让人意外,当然这也展现出企业有底气的一面。
综合来看,上述媒体一并发出的举报者所提供的举报内容中,有些举报并不专业,涉及批准产能和实际产能、环保、高管学历、引用行业数据、下游客户、销售模式定义等。对于这些举报内容雅图高新做出极为专业和详细的回答,该公司提供的证据链条有理有据,非常难得。不过,有些问题雅图高新则没有提供更为详细有利的数据,比如举报内容提到了税务问题,雅图高新则以一概否认“了事”。
正如标题所说,北交所不是“垃圾箱”IPO企业也不是谁的“出气筒”,谁是谁非希望自有公论。下面我们重点分析举报者与雅图高新关于税务的“争论”,在上述传统媒体发出的举报者的举报内容中,关于税务这一段是这么描述的:


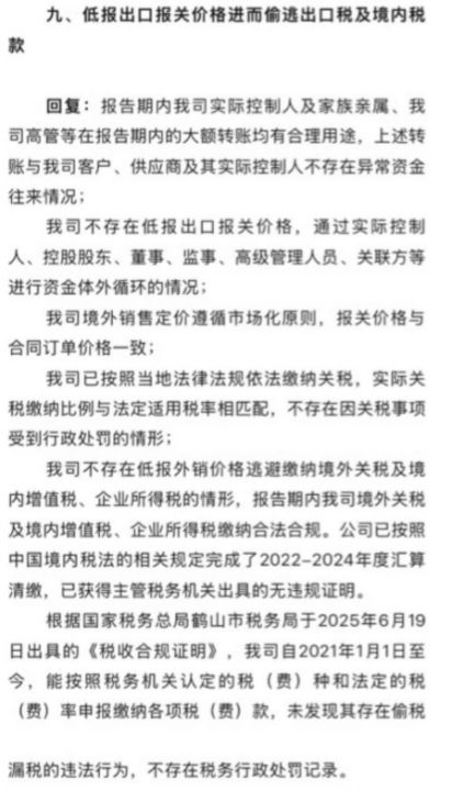
对此,雅图高新也有一段针对性回复,该回复内容如下:

从上面举报+回复过程中你能发现什么?
我们可以清晰的看到,举报者试图在用已公布数据倒推还原雅图高新的税务数据,雅图高新则以《税收合规证明》来证明其税务无问题并否认“偷税、漏税”。
如果真如举报者所称“引发增值税、所得税损失高达1.43亿元”,雅图高新未来不可能注册上市。而如果雅图高新没有“偷税、漏税”,那么举报者将可能承担民事责任甚至是“污蔑”之责。
既然雅图高新在回复中没有列出举报者关于所谓“偷漏税”数据的错误,那么我们就根据举报者的思路来做一次还原:
一、关税。根据雅图高新公布的成本倒轧表显示,2022-2025雅图高新的关税及其他相关费用分别为1755万元、1531万元和2586万元。
二、分部收入。根据雅图高新的回复问询显示,报告期内该公司在美国地区的销售收入占主营业务收入的比重分别为13.43%、12.96%和 13.02%。另一组数据显示,报告期内雅图高新主营业务收入分别为5.54亿元、6.34亿元和7.4亿元。由此可以计算出,雅图高新报告期内在美国地区的收入分别为7440万元、8216万元和9634万元。
三、税率。雅图高新披露显示,美国对公司主要涂料产品征收3.6%基础关税及 25%额外关税。考虑到还有港口维护费、货物处理费等,暂时按30%关税计算,问题应该不大。
最后我们进入到“两边对账”环节。
按照上述数据进行计算,雅图高新要缴纳的美国关税在报告期内应为1716万元、1896万元、2223万元。但是,雅图高新成本倒轧表却显示,其关税和其他费用分别为1755万元、1531万元和2586万元。
按照举报者在举报材料中的算法,测算出的美国关税的金额基本等同于其关税总金额。同样按照这个算法,雅图高新的“关税”就明显对不上账了,因为该公司还对其他国家和地区出口涂料,也要缴纳关税。
是举报者的算法无视了其他项目,还是雅图高新的关税本身就有问题?如果是后者,那么举报者质疑雅图高新“偷漏国内税”可就有一定依据和说法了。
其实,雅图高新在回复举报问题时,最应该用数据、用计算方式是否有误来回复这段所谓的“偷漏税”指控,绝不应该一概否认。毕竟大家都会拿着你的招股书+问询回复里公开的数据,来跟你对账啊。
更有意思的是,雅图高新在回复关于“相关企业主体、自然人存在的异常资金情形”的问询时显示:
雅图高新国际事业部总监申志勇个人超过5万元的银行流水有263笔,解释为“投资理财;工资收入;银行贷款发放与偿还;夫妻及近亲属间转账;收取股东分红款;日常生活开支等”;
雅图高新实控人冯兆均之子、大客户事业部总经理冯奕信个人超过5万元的银行流水有219笔,解释为“夫妻及近亲属间转账;投资理财;贷款发放与偿还; 日常生活开支等”。
举报者借此认为:
“海外业务高管个人卡大额频繁收付、大量境外第三方回款,若无商业实质支撑,往往与企业转移利润脱离监管视线、偷逃所得税的违法违规情形必然关联。”
客观来看,举报者所言有些绝对。
高管个人银行流水高就代表着一定企业转移利润?就必然和“偷逃税”关联?不过有一条线索也要讲清楚,申志勇是雅图高新的国际业务总监,冯奕信是大客户总经理。在被举报的背景下他们的身份毕竟特殊,况且在他们有200笔以上超5万元银行流水的情况下,外人质疑也属正常。所以,对申、冯二人超5万元的个人流水,保荐人等做过详细核查吗?
相比于外人,无论是雅图高新董秘还是保荐人等中介机构,你们是专业人士又掌握着最多资料单据,既然在媒体上回复了举报者的所有举报,就更应该对要命的所谓“偷漏税”举报严加反驳才对,不能对此简单地一概否认。
所以,作为投资者我们只关心一点,你们到底有没有像举报内容所说的“偷漏国内税”?
正如本文标题所称,北交所可不是“垃圾箱”,像雅图高新这种IPO企业也不能因上市被当做“出气筒”。事情到了这个份上,谁是谁非,急需捋清!
免责声明
(上下滑动查看全部)
任何在本文出现的信息(包括但不限于个股、评论、预测、图表、指标、理论、任何形式的表述等)均只作为参考,投资人须对任何自主决定的投资行为负责。另,本文中的任何观点、分析及预测不构成对阅读者任何形式的投资建议,亦不对因使用本文内容所引发的直接或间接损失负任何责任。投资有风险,过往业绩不预示未来表现。财经下午茶力求文章所载内容及观点客观公正,但不保证其准确性、完整性、及时性等。本文仅代表作者本人观点。