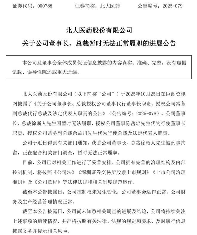
不久前,A股上市公司北大医药(000788.SZ)公告称,公司董事长、总裁徐晰人因配合相关部门调查被刑事拘留,暂时无法正常履职。

北大医药表示,目前公司已对相关工作进行了妥善安排,控制权未发生变化,董事会运作正常,财务及生产经营管理情况正常。
公司称将持续关注上述事项的后续情况,并及时履行信息披露义务。
公开资料显示,徐晰人,1979年4月出生,浙江台州人,硕士学历,现任新优势产业集团有限公司董事长兼总经理、北大医药股份有限公司董事长、总裁。
徐晰人曾任渣打银行(中国)有限公司上海浦西支行浙江业务部主任。
2006年,徐晰人持股61.8%成立了新优势产业集团,并担任董事长、总经理。
2024年8月,他联合另一浙商富豪花轩德家族,合计斥资3500万元设立了新优势国际。
去年12月底,他通过新优势国际从方正商业管理手中收购合成集团100%股权,成为北大医药实控人。
今年4月,徐晰人当选北大医药董事长;今年7月,他又接过总裁一职。