
“炸山”风波的市场反噬已开始显现。
近日,天猫双11户外预售首日战报发布,去年还稳居前十的始祖鸟,今年彻底消失在20强榜单之外。
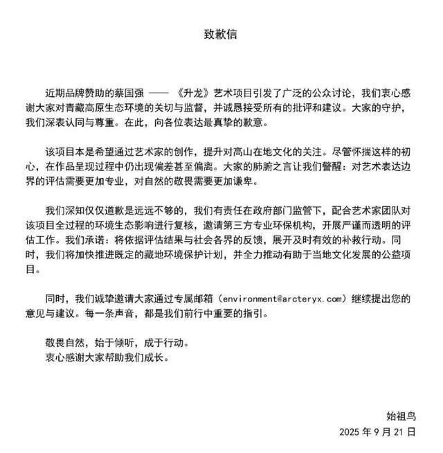
这并不令人意外。事件发生后,硬核户外爱好者公开抵制,社交平台上“退货”声四起。两天的沉默后,始祖鸟的致歉信姗姗来迟,却陷入 “双标甩锅”争议,其背后大股东安踏则始终沉默。
二者显然都深谙国内舆论场的“短期记忆”的特点,但冷处理没能等来舆论的遗忘,却等来了核心用户的转身。那些秉持“无痕山野”理念的户外发烧友,认为品牌背叛了精神内核。
背叛核心用户所带来的品牌危机,正迅速转化为实实在在的销售压力。
风波仍在发酵。10月15日,西藏日喀则市官方通报认定始祖鸟需承担相应生态赔偿责任。两天后,始祖鸟母公司亚玛芬体育内部公告宣布始祖鸟大中华区总经理Ivan She(佘移峰)离职,其职务暂由亚玛芬大中华区总裁Jeffery Ma(马磊)代理。
这场风波,更像是一根导火索,引爆了始祖鸟深藏已久的增长焦虑。在安踏的运作下,始祖鸟从小众神坛成功破圈,成为中产的身份符号。但高增长背后,始祖鸟的增速正连续放缓,其大中华区营收增长率从2021年的84%,逐步回落至2024年的54%。
为了支撑高估值和增长预期,始祖鸟的营销策略愈发激进,从联名奢侈品到玩转配货,不断向“泛人群”扩张,品牌的专业性逐渐被稀释。与此同时,市场上“平替”品牌层出不穷,国内外竞争对手也在加速分食它亲手做大的户外市场。
万元冲锋衣的价值,正被消费者重新审视。
资本市场的反应更为剧烈,始祖鸟母公司亚玛芬体育股价较“炸山”事件前跌去18%,连同大股东安踏,两家公司市值已蒸发超580亿元。
对安踏而言,始祖鸟不仅是其提升品牌价值的关键棋子,更是其全球化野心的支点。如何挽救这只一度高飞的“头鸟”,已成为安踏必须直面的一场硬仗。
A
背叛核心人群,或许是始祖鸟犯的第一个错误。
事件发生后,大量核心用户群体明确表达抵制态度,多位户外博主公开抵制始祖鸟,直言其行为背离“无痕山野”的户外准则,更有博主宣称放弃了和始祖鸟的商业合作。社交平台上,不少网友表示“不会再买”,还有网友声称已经在赶往退货的路上。


始祖鸟的核心用户显然是那些硬核的户外发烧友,他们之所以选择始祖鸟,除了产品性能外,更看重品牌所传递的精神内核。对于户外爱好者而言,敬畏自然不是更高追求,而是底线。
那么,始祖鸟为何要这样做?
回看这场被品牌方称为“致敬高山文化”的烟花秀,从其张扬、宏大、渴望被看见的表现形式来看,目标受众显然是那些将始祖鸟视为“中年三宝”身份符号的泛人群。
从2019年被安踏接手以来,通过门店入驻奢侈品扎堆的顶级商圈,跨界联名和饥饿营销等一系列运营,安踏把始祖鸟从小众户外品牌打造成了百万中产的身份信仰,不仅业务快速扩张,产品定价也一路水涨船高,千元的始祖鸟被卖到了上万。
然而支撑户外品牌高价策略的根基之一,正是品牌调性。
短期来看,收割“泛人群”的生意来得更快、更直接。但长期看来,大众消费者之所以向往始祖鸟,正是源于那些硬核专业人士构建的“光环效应”。一旦被核心人群抛弃,大众也会很快去魅。
面对排山倒海的批评,始祖鸟与安踏的“沉默”则是第二个错误。
事件发生后,始祖鸟并没有第一时间进行回应,而是在两天后才发布致歉信,内容却再次引发 “内外双标”“甩锅中国团队” 的新争议,之后,始祖鸟再度陷入沉默。而安踏也自始至终未发表任何声明。

直到事件发生约一个月后,西藏日喀则市官方通报认定始祖鸟需承担相应生态赔偿责任。此后,始祖鸟才宣布大中华区总经理离职。
就目前的反噬来看,想要挽回品牌口碑和用户信任并没有那么容易。
B
“炸山”风波不只是一次失败的危机公关,更是始祖鸟在中国市场陷入增长困境的集中爆发。
在安踏的运营下,中国市场已然成为始祖鸟的第一大市场。今年二季度,亚玛芬体育大中华区营收为4.1亿美元,同比增幅达到42%,营收规模首次超过北美市场,成为第一大市场。而曾经的最大市场美洲大区增幅只有6%。
但其中国市场增速放缓也是不争的事实。根据亚玛芬财报,2022年、2023年和2024年其大中华区的营收增长率分别为60%、61%和54%,而在2021年,这一数字高达84%。
业绩增速放缓下,急于抓住泛人群的始祖鸟在营销上愈发激进,不仅把自己从一个户外品牌塑造成了奢侈品牌,更成了二级市场的理财产品,连一个吊牌都被炒到了几百元。

2022年,始祖鸟与奢侈品牌古驰(Gucci)联名推出限定系列,在国内发售当天即被抢空,成为二级市场加价炒作的“投资品”。
奢侈品牌的配货也被始祖鸟玩到飞起,一个吊牌都能卖上三五百元。
在中国市场,始祖鸟不仅凭冲锋衣统一了中产们的衣柜,更培育出了一个更大的泛户外用户市场。一个穿始祖鸟的人不一定要去奔赴山海,他的目的地可能只是楼下的星巴克。
始祖鸟甚至让冲锋衣从中产破圈到年轻人。年轻人也需要这样一个符号,一个“热爱户外” 的符号,一个 “贴近中产” 的符号,因此一度有不少年轻人节衣缩食攒钱买始祖鸟,并热衷于在社交平台上拍照晒图。
但随着消费趋势的变化,消费者对户外装备的需求从 “炫耀性消费” 回归 “实用性需求”,始祖鸟高达数千元,甚至万元的定价开始受到质疑,尤其是国内外价差问题引发消费者广泛不满。
始祖鸟“平替”开始大行其道。“不是始祖鸟买不起,而是某某更有性价比”,成了大批户外博主的开场白。在社交平台上,骆驼、伯希和、凯乐石和拓路者等品牌都曾被当作始祖鸟“平替”。其中,骆驼率先吃到了“平替”红利,过去两年双11,分别喜提天猫户外和抖音户外榜的销冠。
诚然,这些“平替”品牌与始祖鸟所锚定的客群和消费层级并不重合,但那些原本可能 “攒钱买始祖鸟” 的年轻人,却有可能不再转化为始祖鸟的用户。
更重要的是,随着更多玩家的涌入,始祖鸟培育的市场正不断被分流。
硬核户外玩家们开始寻找更专业、小众和调性更纯粹的品牌;泛户外人群则在“一鸟二象三鼠”之间反复横跳;耐克、阿迪达斯等巨头也开始布局高端户外领域,推出专业户外系列试图分一杯羹;凯乐石和探路者等国内品牌,则通过聚焦细分赛道突围,以性价比优势抢占中高端市场。
如今这场 “炸山” 风波,更给了虎视眈眈的对手们一个加速追赶的机会。
C
即便保持沉默,安踏也难逃波及。炸山事件以来,安踏体育股价累计跌去12.5%,市值蒸发339.6亿港元。
作为将始祖鸟打造成中国市场现象级品牌的操盘手,安踏很难隐身。
2019年11月,安踏体育宣布以46.6亿欧元(约合360亿元人民币)完成对芬兰体育巨头亚玛芬体育的收购,这是中国体育品牌史上最大规模的海外并购。
彼时,旗下拥有始祖鸟、萨洛蒙等品牌的亚玛芬正陷入持续亏损的困境,中国业务仅占全球总营收约6%。
在安踏的一番运营下,亚玛芬成功逆袭。不仅在2024年完成了在美上市,还结束了持续5年的亏损困局。亚玛芬财报显示,2024年,公司录得营收51.83亿美元,同比增长19%;调整后净利润暴涨329%至2.36亿美元。这其中,始祖鸟在该年度的营收突破了20亿美元。

在此之前,安踏最成功的收购就是FILA,作为收购的第一个国外品牌,FILA一度为安踏贡献近一半营收,成为最大的“现金牛”,FILA增速放缓,在安踏集团的营收占比逐渐下滑。
对于安踏而言,主品牌定位大众市场,FILA主打中高端时尚运动,始祖鸟填补了集团在超高端户外领域的空白。其“户外爱马仕”的定位,吸引高净值消费群体,能够提升集团品牌形象和利润空间。
收购亚玛芬,安踏不仅收获财务回报,更获得始祖鸟、萨洛蒙等全球高端品牌矩阵。始祖鸟们的“抬咖”,不仅使得安踏从一个发源于晋江的三线品牌,坐稳了国内运动品牌头把交椅,还一跃成为全球市场上可以与耐克掰手腕的对手。
更重要的是,始祖鸟是安踏全球化布局的关键。通过收购其母公司亚玛芬体育(Amer Sports),安踏获得了进入欧美高端市场的通行证。
在用始祖鸟跟中产交上朋友之前,安踏走了不少弯路。直到通过“买买买”的方式将一众国际高端品牌收入麾下,丁世忠“不做中国的耐克,要做世界的安踏”的梦想才开始起飞。
近年来,除东南亚市场外,安踏也在加快拓展美国及中东市场。今年6月,安踏品牌进驻美国比弗利山庄,9月,其北美首店将正式营业。
与此同时,吃到并购红利的安踏也不忘寻找下一块新标的。今年4月,安踏发布收购德国户外品牌狼爪的公告,并于2个月后宣布完成收购。
但一方面,安踏的“买买买”之路已被一众国内同行效法,留给安踏的优质标的已经所剩无几。
另一方面,作为特定时期的产物,始祖鸟的成功也难以复制。始祖鸟进入中国时,正值中产阶级崛起、户外运动兴起、消费升级多重红利叠加的窗口期。安踏实施的奢侈品战略和饥饿营销,也恰逢社交媒体的爆发期,放大了品牌效应。
这也是为什么同样是安踏运营,迪桑特、萨洛蒙、可隆和狼爪等品牌都被寄予厚望,但却始终没能跑出“下一个始祖鸟”。
显然,在此之前,始祖鸟并不会就此成为安踏的“弃子”。如何修复品牌形象,挽回用户信任,成了安踏的当务之急。